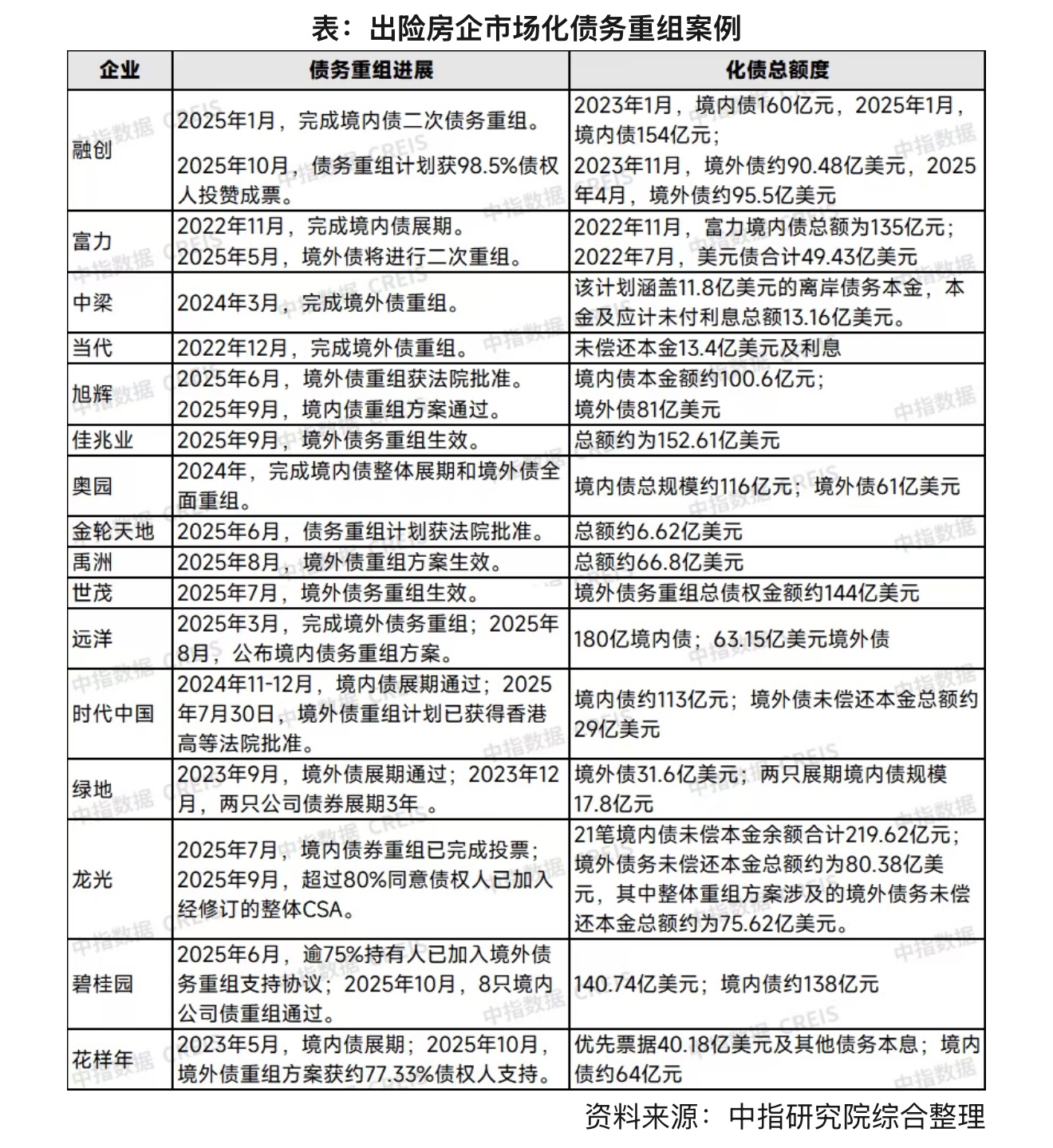
10月31日,据中指研究院数据显示,截至目前,我国已有21家出险房企的债务重组或重整方案获得批准或已完成,化债总规模约达1.2万亿元人民币。此举将极大缓解相关企业的短期公开市场偿债压力。

据统计,融创中国、富力地产、中国奥园等企业已完成境内及境外债务重组;佳兆业集团、绿地控股、碧桂园等企业的境外债重组方案也已获批。
此外,包括金科股份在内的部分企业已通过司法重整程序完成深度调整。
数据显示,这批企业涉及的总有息负债规模接近2万亿元。随着重组方案落地,其短期偿债压力已显著减轻,整体步入阶段性“安全期”。
业内分析认为,大规模债务重组获批与完成,标志着房地产行业风险正加速出清,为市场企稳复苏创造了更为有利的条件。
